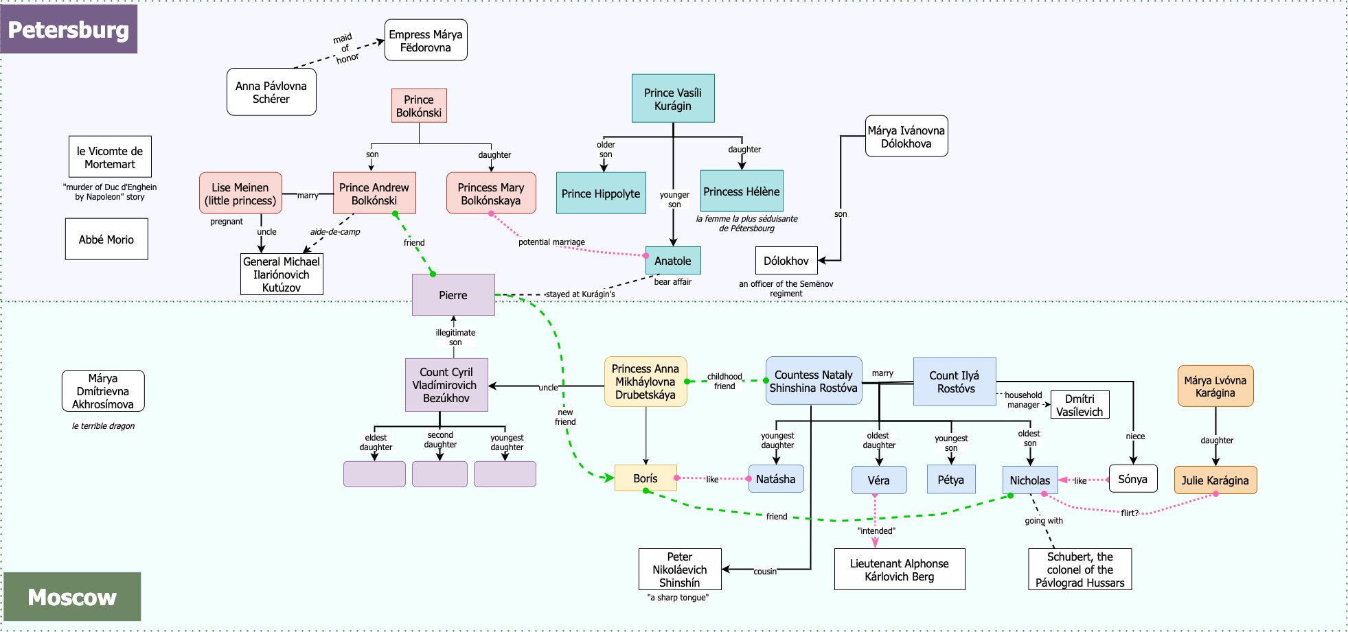
War And Peace Character Map – Historical figures mentioned Tree of Rostov, Bolkonsky and other families Count Orlov-Denisov (1775-1843) โ Commander of Cossacks who alone reached the assigned position at Taratino. His forces caused . Sep 5, 2024 / StudentNation / Aaron Boehmer Rabbis for Ceasefire and Hindus for Human Rights make a peace pilgrimage demanding an end to the warโand Netanyahu knows it. .
War And Peace Character Map
Source : en.wikipedia.org
Who’s who in War and Peace? | WNO
Source : wno.org.uk
List of War and Peace characters Wikipedia
Source : en.wikipedia.org
War and Peace Character Map by BytheBook Videos on Prezi
Source : prezi.com
War and Peace Study Guide | Course Hero
Source : www.pinterest.com
Zzzzura on X: “A very primitive relationship chart of War & Peace
Source : twitter.com
War and Peace Character Relationship Diagram | EdrawMax Templates
Source : www.edrawmax.com
File:WarAndPeaceCharacterTree. Wikimedia Commons
Source : commons.wikimedia.org
Wikiwand War and Peace
Source : www.pinterest.com
The Fall of the Giant Relations | EdrawMax Templates
Source : www.edrawmax.com
War And Peace Character Map List of War and Peace characters Wikipedia: Helldivers 2’s third enemy faction is maybe definitely possibly probably almost certainly about to be released, as . The interdisciplinary War and Peace Studies program focuses on contemporary and comparative analyses of war, conflict, security, peace and justice. It offers a dynamic and context-driven approach that .






